关注我们

扫描微信,随时获得最新资讯

人社部放大招:取消73项证明材料

来源:四川新闻网 发布时间:2019-06-26

人力资源和社会保障部

  2019-03-26   

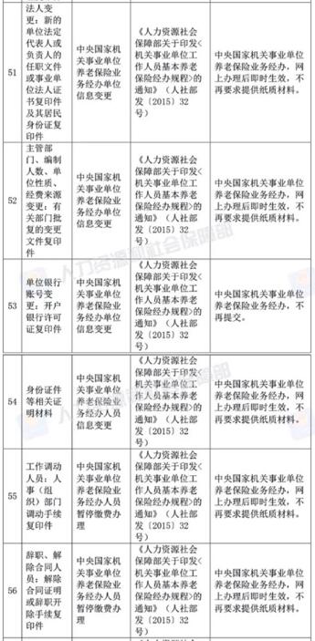
人社部近日公布决定,取消73项由规范性文件设定的证明材料,包括申报职业技能鉴定的身份证明、结业证书、职业资格证书;办理工伤登记的居民身份证原件及复印件、认定工伤决定书;劳动能力鉴定登记时的劳动能力鉴定结论书,等等。Image titleImage titleImage titleImage titleImage titleImage titleImage titleImage titleImage titleImage titleImage titleImage titleImage titleImage title